KT38-3Z

产品描述:

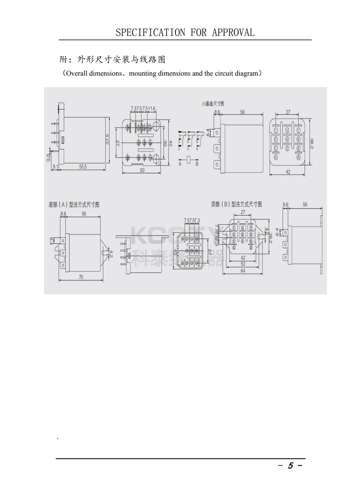
  1. 触点规格
    • 负载能力:40A@240VAC/28VDC(阻性),最小适用负载 6VDC 100mA

    • 触点形式:3Z(三刀转换型),材料为银氧化锡(AgSnO₂)

    • 分断能力:240VAC/28VDC

  2. 线圈参数
    • DC 线圈:6V/12V/48V/110V/220V,功耗 2.5W,吸合电压≤75% 额定电压

    • AC 线圈:6V/12V/24V/48V/110V/220V/380V,功耗 6VA,吸合电压≤80% 额定电压

    • 允许电压:额定电压 ×110%(最大连续外加电压)

  3. 性能指标
    • 动作时间:≤25ms(吸合),≤15ms(释放)

    • 耐压绝缘:线圈与触点间 2500VAC/1min,触点间 1500VAC/1min,绝缘电阻 100MΩ

    • 寿命:电气 1×10⁵次(阻性负载,10 次 / 分),机械 1×10⁷次(无负载,300 次 / 分)

  4. 环境适应性
    • 工作温度:-25~+55℃(无凝露),湿度 20~85%

    • 抗振动:10~55Hz(1.5mm 振幅),误动≤1ms

    • 抗冲击:耐久冲击 1000m/s²(100G)


资料下载

技术支持:

0755-23055515
立即咨询

产品介绍


销售热线:
13971384118(骆先生)
13715000856(谢小姐)
技术支持:
13428901413(谢工)
谢小姐:
骆先生:
谢工: